前言
亲爱的同学们,欢迎你选择广州思源学校!祝贺你正式成为我校2021级新生,高中三年我们将一直陪你成长,为你实现心中的梦想保驾护航!衷心祝愿你在思源学业进步,快乐成长!为了让你尽快融入高中学生生活中,现将入学有关安排告知如下:

01
入校报到
报到时间: 2021年8月31日14:30
报到地点:广州思源学校高中部
报到流程:

(点击图片查看大图)
※因疫情防控要求,家长不得进入宿舍区和教学区。
02
公共交通指引
1.自驾车:导航“广州思源学校北校区”
2.公共交通:公交508、548等到奥体路公交站,下车步行228米;地铁21号线大观南路站B出口右拐步行829米即可到达。

(点击图片查看大图)
03
物品装备
1. 学校已提供物品
每间学生宿舍具备空调、电扇、储物柜、床垫、窗帘。床上用品由学校统一购买,洗漱用品和生活用品、学习用品按学校标准自行携带。
2. 住宿物品清单

(点击图片查看大图)
备注:床上用品学校统一准备,其它物资学生自行按要求准备齐全
04
纪律要求
1.学生在校期间必须穿校服,不允许穿具有原学校校徽或其他标识的衣服;
2.学生入学时不允许将电脑、Ipad和其他与学习无关的用品带入校园和宿舍,不建议带手机入校,如带有手机,请按规定交由班主任保管;
3.学生入学前请整理好仪容仪表,不得佩戴任何首饰、不得化妆。男生不留长发、不烫发、不染发,做到前不扫眉、旁不遮耳、后不触领(衣领)、侧鬓不过腮。女生剪短发(短发不可过肩)或扎马尾,不烫发、不染发,做到前额刘海不过眉。
05
防疫要求
1.来校途中,请严格按照防疫要求做好个人防护,全程佩戴口罩;
2.鉴于国内疫情形势严峻,请各位高一新生配合做好:非必要不离粤,避免前往中高风险地区,如近14天(7月20日后)有中高风险地区旅居史的,必须提供有效的核酸检测,同时请主动向社区报备;
3.入校防疫要求:①出示穗康码;②测体温、手部消毒;③全程佩戴口罩;④就餐等候时保持社交距离。06
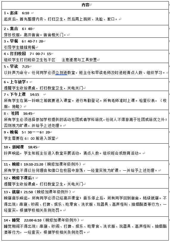
日程安排表
为了让大家了解和熟悉在校期间生活和学习的日程安排,请仔细阅读以下内容:

(点击图片查看大图)
素材:高一年级
编辑:李 思 儒
关注学校公众号

广州思源学校高中部